
#include <rm3_layered_undi_graph.h>


Definition at line 31 of file rm3_layered_undi_graph.h.
| layered_undi_graph::layered_undi_graph | ( | ) |
Empty constructor.
| layered_undi_graph::layered_undi_graph | ( | undi_graph | ug | ) |
One-argument constructor
| layered_undi_graph::layered_undi_graph | ( | undi_graph & | ug, | |
| gdt::gdtnode_map< int > | in_levels | |||
| ) |
Two-argument constructor
| layered_undi_graph::layered_undi_graph | ( | undi_graph & | ug, | |
| gdt::gdtnode_map< double > | in_ascisse | |||
| ) |
Two-argument constructor
| layered_undi_graph::layered_undi_graph | ( | undi_graph & | ug, | |
| gdt::gdtnode_map< int > | in_levels, | |||
| gdt::gdtnode_map< double > | in_ascisse | |||
| ) |
Three-argument constructor
| layered_undi_graph::~layered_undi_graph | ( | ) |
Destructor.
| int layered_undi_graph::number_of_levels | ( | ) |
Returns the number of levels.
Sets the level, input: node and level to set.
Sets the level, input: node-id and level to set.
| void layered_undi_graph::set_ascissa | ( | gdtnode | n, | |
| double | ascissa | |||
| ) |
Sets the ascissa, input: node and ascissa to set.
| void layered_undi_graph::set_ascissa | ( | int | i, | |
| double | ascissa | |||
| ) |
Sets the ascissa, input: node-id and ascissa to set.
| double layered_undi_graph::get_ascissa | ( | gdtnode | n | ) |
Returns the ascissa of the input node.
| double layered_undi_graph::get_ascissa | ( | int | i | ) |
Returns the ascissa of node with id is given as input.
| gdt::PQ_tree<gdtnode>* layered_undi_graph::get_PQ_tree | ( | int | level | ) |
Returns the PQ_tree of level given as input.
| gdt::gdtlist<gdtnode> layered_undi_graph::get_list_of_dummy | ( | ) |
Returns the list of dummy vertices.
| double layered_undi_graph::width_of_level | ( | int | level | ) |
Returns the width of a level given as input.
Returns the number of nodes of the given level.
| gdt::gdtlist<gdtnode> layered_undi_graph::create_list_of_node_of_level | ( | int | level | ) |
Returns the list of nodes of the given level.
| void layered_undi_graph::make_proper_layered | ( | ) |
Adds the dummy vertices and edges.
Returns the number of crossings between two levels.
| int layered_undi_graph::count_of_crossing | ( | ) |
Returns the number of crossings of the entire graph.
| gdt::gdtlist<gdtnode> layered_undi_graph::sort_nodes_of_a_level | ( | int | level | ) |
Sorts nodes of a given level respect to their ascisse.
| double layered_undi_graph::find_barycenter | ( | gdtnode | node | ) |
Finds barycenter of a given node, respect to ascisse of its neighbours of the under level.
| void layered_undi_graph::set_ascisse_on_barycenter_of_a_level | ( | int | level | ) |
Sets ascisse of nodes of level respect to barycenter of adjacent nodes of the under level.
| void layered_undi_graph::set_ascisse_on_barycenter | ( | ) |
Sets ascisse of nodes of all levels respect to barycenter of adjacent nodes of the under level.
| void layered_undi_graph::reduce_PQ_trees_on_barycenter | ( | ) |
Reduces PQ_trees of all level the constraint is the ordering on barycenter.
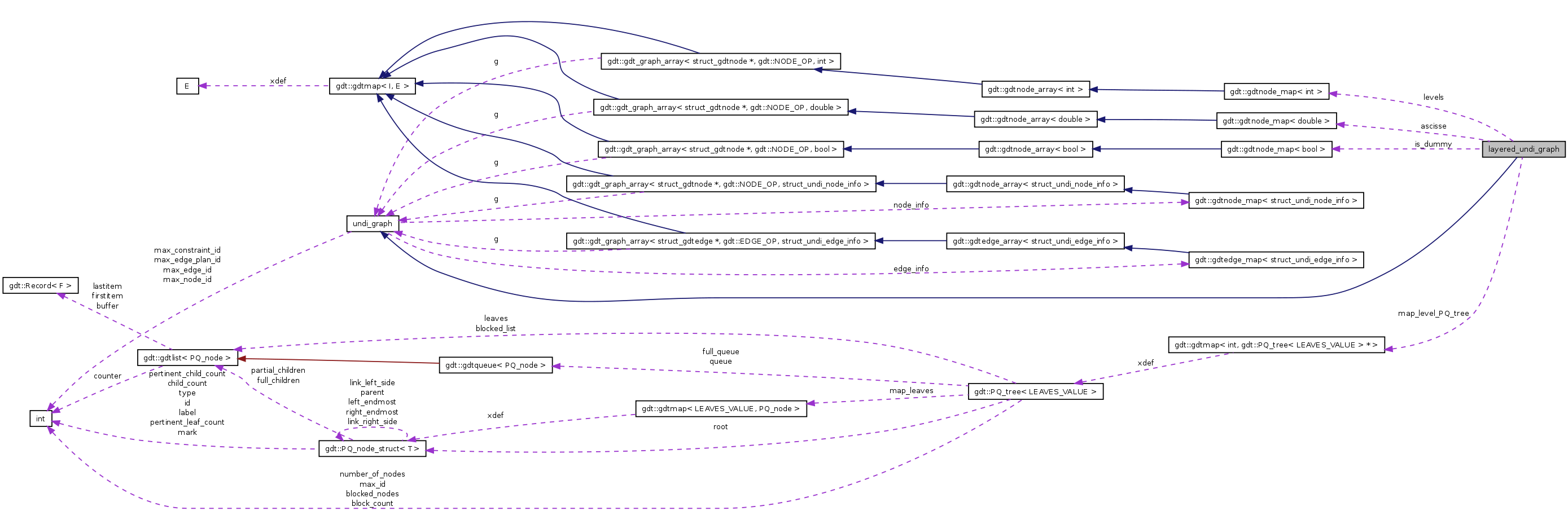
gdt::gdtnode_map<int> layered_undi_graph::levels [protected] |
Definition at line 101 of file rm3_layered_undi_graph.h.
gdt::gdtnode_map<double> layered_undi_graph::ascisse [protected] |
Definition at line 102 of file rm3_layered_undi_graph.h.
gdt::gdtmap< int,gdt::PQ_tree<LEAVES_VALUE>* > layered_undi_graph::map_level_PQ_tree [protected] |
Definition at line 104 of file rm3_layered_undi_graph.h.
gdt::gdtnode_map<bool> layered_undi_graph::is_dummy [protected] |
Definition at line 105 of file rm3_layered_undi_graph.h.
gdt::gdtlist< gdt::gdtlist<gdtnode> > layered_undi_graph::list_of_path_of_dummy [protected] |
Definition at line 106 of file rm3_layered_undi_graph.h.
1.5.3